上上谦火锅(“网红火锅店”上上谦再检出大肠杆菌官方回应致歉)

近日
薛之谦旗下的上上谦火锅店
餐饮具检出大肠菌群
引发热议

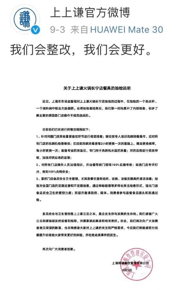
9月3日,该火锅店致歉并表示,已经第一时间展开内部调查,初步了解主要原因是门店操作不规范造成的,将彻底排查其它食安环节、加强食品安全卫生管理,加强人员培训。

餐具检出大肠菌群!
上上谦火锅店被点名
9月2日,上海市市场监督管理局公布第33期省级食品安全抽检信息,上海锦谦餐饮管理有限公司第一分公司消毒使用的热水杯和调料碗被抽检不合格,产品被检出大肠菌群。

据悉,被检出不合格产品的店面正是知名艺人薛之谦参与投资的“上上谦”时尚火锅长宁店。

据了解,大肠杆菌群是国内外通用的食品污染常用指示菌之一。食品中检出大肠菌群,提示有被致病菌(如沙门菌、志贺菌、致病性大肠杆菌)污染的可能。大肠菌群超标可能由于产品受到了来自原料、包材、人员、设备等方面的污染,或产品储运条件不当而导致。

上上谦火锅店非首次不合格
值得注意的是,上上谦火锅并非第一次被监管部门发现餐饮具卫生问题。
就在8月4日,上海市长宁区市场监督管理局通报今年7月食品安全监督抽检情况,共抽检各类食品样品178批次,共发现不合格样品10批次。其中,上海锦谦餐饮管理有限公司第一分公司的热水杯(朴素黑色杯)、调料碗2批次产品被检出大肠菌群。
此前,该公司又因在未取得食品经营项目许可的情况下从事鲜榨果汁的经营活动,今年1月,上海市长宁区市场监督管理局对其作出行政处罚,没收违法所得2244元,并处罚款10000元。
此外,今年6月,上海尚渊餐饮管理有限公司第三分公司(上上谦火锅南京东路步行街店)清洗消毒待用的筷子在监督抽检中检出大肠菌群,当事人构成了使用清洗消毒不合格餐具的行为。
今年7月,黄浦区市场监管局对当事人作出处以警告的行政处罚决定。

薛之谦曾在微博中表示,“赚多少我不在意…但你满不满意我很在意…所以所有口味我都亲调整确认。”

网友热议



中国消费者报新媒体编辑部出品
来源/每日经济新闻 中国经营报 新浪微博
编辑/李晓雨
监制/何永鹏 田珍祥